关于印发《青海省体育局“证照分离”改革审批事项管理办法》(试行)的通知
青海省体育局
关于印发《青海省体育局“证照分离”
改革审批事项管理办法》(试行)
的通知
西宁市体育局,各市(州)、县(区)文体局:
为认真落实国务院《关于全面推开“证照分离”改革的通知》(国发〔2018〕35号),根据附件中所列改革事项、改革方式、改革举措,规范我省高危险性体育项目经营活动的行政许可工作,现制定《青海省体育局“证照分离”改革审批事项管理办法》(试行)并印发给你们,请严格落实,遵照执行。
青海省体育局
2018年11月8日
青海省体育局“证照分离”改革审批事项管理办法
(试行)
为认真落实国务院《关于全面推开“证照分离”改革的通知》(国发(2018)35号)精神,进一步做好我省高危险性体育项目经营活动的行政许可工作,省体育局高度重视,扎实开展“证照分离”改革工作,大力推行“一网通办”进一步优化政务服务环境。目前我省经营高危险体育项目主要有:滑雪、攀岩、游泳和潜水,以《经营高危险性体育项目许可管理办法》(国家体育总局17号令)为管理依据,制定具体管理办法。
一、明确范围、主体、工作职责及管理部门
(一)高危险性体育项目的范围
高危险性体育项目是指国家公布的高危险性体育项目目录中的项目。第一批高危险性体育项目包括游泳、滑雪(高山滑雪、自由式滑雪、单板滑雪)、潜水和攀岩。其中“游泳”特指在游泳池、游泳馆等人工场所进行的游泳活动,不包括公开水域游泳。
(二)经营高危险性体育项目的主体
经营高危险性体育项目的主体,是指从事国家公布的高危险性体育项目经营的所有类型的主体,既包括以营利为目的的企业、个体工商户,也包括有经营行为的事业单位、社会团体、民办非企业单位等。只要是经营高危险性体育项目活动的市场主体,不论是否以营利为目的,都应当依法向当地体育主管部门申请许可。
(三)经营高危险性体育项目管理工作职责和部门
1.经营高危险性体育项目管理工作职责
经营高危险性体育项目管理工作是体育主管部门的法定职责。其具体内容包括行政许可,日常监督检查,行政处罚。
2.经营高危险性体育项目管理部门
⑴全省经营高危险性体育项目工作指导、监督由省体育局负责。
⑵各市(州)、县(区)体育主管部门负责本行政区域的经营高危险性体育项目行政许可和市场监督管理工作。
⑶各市(州)、县(区)体育主管部门要积极主动与当地人民政府相关职能部门沟通联系,请当地人民政府相关职能部门协同做好经营高危险性体育项目行政许可和市场监督管理工作。
二、规范行政许可申请与审批
(一)申请条件
经营高危险性体育项目,应当具备下列条件:
1.相关体育设施、设备、器材符合国家标准。
2.具有达到规定数量并取得国家职业资格证书的社会体育指导人员和救助人员。
3.具有安全生产岗位责任制、安全操作规程、突发事件应急预案、体育设施、设备、器材安全检查制度等安全保障制度和措施。
4.法律、法规规定的其他条件。
(二)申请材料
申请经营高危险性体育项目,申请人应当向当地体育主管部门申请行政许可,并提交下列真实材料:
1.申请书。申请书要如实规范填写。申请书应当包括申请人的名称、住所,拟经营的高危险性体育项目,拟成立经营机构的名称、地址、经营场所等内容。
2.体育设施符合相关国家标准的说明性材料。
3.经营场所的所有权或使用权证明及复印件,或经营场所委托、转包、承包的协议书、合同书复印件。
4.由人力资源和社会保障部统一印制、国家体育总局颁发的社会体育指导员、救助人员的职业资格证书及复印件。
5.安全保障制度和措施的书面材料,包括安全生产岗位责任制、安全操作规程、涉及消费者人身和财产安全的体育设施、设备、器材的使用说明及体育设施、设备、器材安全检查和维修制度,安全救护制度及突发事件应急预案,治安保卫、卫生检查、人员服务岗位责任制度等。
6.法律、法规规定的其他材料。
(三)审批程序
各市(州)、县(区)体育主管部门要按本地制定的分级审批办法和下列审批程序做好经营高危险性体育项目行政许可审批工作:
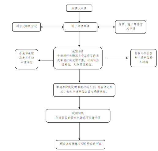
1.行政许可申请人向所在地的市(州)或县(区)体育主管部门提出经营高危险性体育项目行政许可书面申请,并递交申请材料。
2.市(州)或县(区)体育主管部门(受理窗口)收到规定的全部材料后,根据申请事项应具备的基本条件和资质材料当场初审。申请材料不符合条件的,当场退回材料并说明理由。申请材料不齐全或者不符合法定形式的,应当当场或者在5日内一次告知申请人需要补正的全部内容,逾期不告知的,自收到申请材料之日起即为受理。
受理或者不予受理行政许可申请,应当书面通知申请人并说明理由。
3.受理申请后,市(州)或县(区)体育主管部门应当派两名以上工作人员对申请人提交的经营场地、设施装备(设备)、安全保护措施等材料所述内容是否真实进行实地核查,并重点核查相关体育设施是否符合相关国家标准的说明性材料。
实地核查应做好核查记录,由现场核查人员、被核查单位负责人签字。
实地核查可以委托有资质的专业认证机构或检测机构进行,但体育主管部门至少派一名工作人员一同全程参与,相关费用由体育主管部门支付。
4.市(州)或县(区)体育主管部门根据实地核查意见,作出批准或不予批准的决定,并制作决定书。批准的,应当发给许可证。不予批准的,应当书面通知申请人并说明理由。
许可证由市(州)或县(区)体育主管部门根据国家体育总局统一规定的许可证样式的标准印制。许可证包括正本和副本各一份,具有同等法律效力。许可证有效期为五年。
5.市(州)或县(区)体育主管部门经营高危险性体育项目行政许可审批工作,应当自收到申请之日起30日内作出决定,并对有关申请材料、核查意见和批准或不予批准的决定等,进行建档归案。
(四)许可证变更、换发、补领、注销规定
1.许可证载明事项发生变更的,经营者应当向做出行政许可决定的体育主管部门申请办理变更手续。体育主管部门审核同意后,应为其换发许可证。
2.许可证到期后需要继续经营的,经营者应提前30日到做出行政许可决定的体育主管部门申请办理续期手续。体育主管部门审核同意后,应为其换发许可证。
3.经营终止或者许可证到期未申请办理续期手续的,原做出行政许可决定的体育主管部门应当依法注销许可证。
4.许可证遗失或者毁损的,应当向做出行政许可决定的体育主管部门申请补领或者更换。
5.发证部门依法撤回、撤销、注销、吊销高危险性体育项目经营许可的,被许可人应及时将高危险性体育项目经营许可证交回发证部门。
(五)经营许可证实行公布和上报制度
各市(州)、县(区)体育主管部门应及时将已经许可、变更、注销、吊销许可证的信息在网站上向社会公布,并逐级上报体育主管部门。
三、加强监督与检查
(一)日常监督检查职责
1.省级体育主管部门对市(州)体育主管部门实施行政许可进行监督检查,及时纠正行政许可实施中的不当及违法行为。
2.市(州)或县(区、市)体育主管部门应当对本行政区域的经营者从事行政许可事项的活动实施有效监督检查。
(二)日常监督检查要求
1.市(州)或县(区)体育主管部门对经营高危险性体育项目进行日常监督检查时,体育执法人员人数不得少于两人,并出示有效的行政执法证件。未出示有效证件的,经营者有权拒绝检查。监督检查时不得妨碍被许可人的正常经营。
2.市(州)或县(区)体育执法人员应当将日常监督检查的时间、地点、内容、发现的问题及其处理情况做出书面记录,并建立执法档案,将各项检查记录和处罚决定存档,建立监督检查工作台账。
3.各级体育主管部门应当建立和健全日常监督检查制度,定期或不定期对经营者实施有效监督。
4.经营者对体育执法人员依法履行监督检查,应当予以配合,不得拒绝、阻挠。
5.鼓励高危险性体育项目经营者依法投保有关责任保险,鼓励消费者依法投保意外伤害保险。
(三)日常监督检查内容
1.监督检查经营者是否按规定将经营高危险性体育项目许可证、安全生产岗位责任制、安全操作规程、体育设施、设备、器材的使用说明及安全检查和维修制度,安全救护及突发事件应急预案等制度、社会体育指导人员和救助人员姓名、照片及职业资格证书编号等张贴于经营场所的醒目位置。
2.监督检查经营者是否按规定就高危险性体育项目可能危及消费者安全的事项和对参与者年龄、身体、技术的特殊要求,在经营场所中做出真实说明和明确警示,并采取措施防止危害发生。
3.监督检查经营者是否按照相关规定对体育设施、设备、器材进行维护保养及定期检测,保证其安全、正常使用。
4.监督检查经营者在经营期间是否具有不低于规定数量的社会体育指导人员和救助人员。社会体育指导人员和救助人员是否持证上岗,并佩戴能标明其身份的醒目标识。
5.监督检查经营者是否倒卖、抵押、出租、出借、转让、涂改高危险性体育项目经营许可证。是否超越行政许可范围进行经营活动。
四、履行法律责任
(一)体育主管部门及其工作人员的法律责任
1.体育主管部门及其工作人员违反法律法规的规定,有下列情形之一的,由其上级体育主管部门或者监察部门责令改正;情节严重的,对直接负责的主管人员和其他直接责任人员依法交相关部门处理:
⑴对符合法定条件的高危险性体育项目行政许可申请不予受理的;
⑵在受理、审查、决定高危险性体育项目行政许可过程中.未向申请人、利害关系人履行法定告知义务的;
⑶申请人提交高危险性体育项目行政许可的申请材料不齐全、不符合法定形式,不一次告知申请人必须补正的全部内容的;
⑷未依法说明不受理高危险性体育项目行政许可申请或者不予行政许可理由的。
2.体育主管部门实施高危险性体育项目行政许可,有下列情形之一的,由其上级体育主管部门或者监察机关责令改正,对直接负责的主管人员和其他直接责任人员依法给予行政处分;构成犯罪的,依法追究刑事责任:
⑴对不符合法定条件的申请人准予行政许可或者超越法定职权作出准予行政许可决定的;
⑵对符合法定条件的申请人不予行政许可或者不在法定期限内作出准予行政许可决定的。
3.体育主管部门工作人员办理高危险性体育项目行政许可、实施监督检查,索取或者收受他人财物或者谋取其他利益,构成犯罪的,依法追究刑事责任;尚不构成犯罪的,依法给予行政处分。
4.体育主管部门违法实施高危险性体育项目行政许可,给当事人的合法权益造成损害的,应当依照国家赔偿法的规定给予赔偿。
5.体育主管部门不依法履行监督职责或者监督不力,造成严重后果的,由其上级体育主管部门或者监察机关责令改正,对直接负责的主管人员和其他直接责任人员依法给予行政处分;构成犯罪的,依法追究刑事责任。
(二)高危险性体育项目经营者的法律责任
1.未经县级以上体育主管部门批准,擅自经营高危险性体育项目的,由县级以上体育主管部门按照管理权限责令改正;有违法所得的,没收违法所得;违法所得不足3万元或者没有违法所得的,并处3万元以上10万元以下的罚款;违法所得3万元以上的,并处违法所得2倍以上5倍以下的罚款。
2.经营者取得许可证后,不再符合《经营高危险性体育项目许可管理办法》规定条件仍经营该体育项目的,由县级以上体育主管部门按照管理权限责令改正;有违法所得,没收违法所得;违法所得不足3万元或者没有违法所得的,并处3万元以上10万元以下的罚款;违法所得3万元以上的,并处违法所得2倍以上5倍以下的罚款。拒不改正的,由做出行政许可决定的体育主管部门吊销许可证。
3.经营者违反《经营高危险性体育项目许可管理办法》第二十一条、第二十二条、第二十三条、第二十四条规定的,由县级以上体育主管部门责令限期改正,逾期未改正的,处2万元以下的罚款。
4.违反“经营者对体育执法人员依法履行监督检查职责,应当予以配合,不得拒绝、阻挠”规定者,由县级以上体育主管部门责令限期改正,逾期未改正的,处3万元以下罚款。
五、强化管理要求
(一)把经营高危险性体育项目管理工作摆到重要位置
作为经营高危险性体育项目管理工作的责任主体,全省各级体育主管部门一是要把做好此项工作作为保障和改善民生的一项重要任务列入工作计划,摆上重要日程;二是要在本单位内部,明确责任部门,落实工作人员;三是全面推动高危项目审批和监管诚信体系建设,继续做好高危险性体育项目申请主体信用承诺和体育健身经营活动信用黑(红)名单工作,进一步加大守信激励和失信奖惩力度。四是要根据“放管服”改革要求及“证照分离”改革的决策部署,大力推行“一网通办”,通过创新管理和高效服务,有效提升综合治理能力。
(二)认真组织学习、宣传和贯彻相关法律、法规
全省各级体育主管部门一是要联系实际,认真组织学习、宣传和贯彻经营高危险性体育项目管理工作的相关法律、法规,领会经营高危险性体育项目管理工作的实质,准确把握工作程序和要求,依法行政;二是要通过电视、广播、报刊、网络等新闻媒体,对社会进行广泛宣传,扩大经营高危险性体育项目要经过体育主管部门许可、监管的社会认知和影响,让消费者知晓自己的合法权益,让经营者明确自己的义务。
附件:经营高危性体育项目许可实施程序示意图
